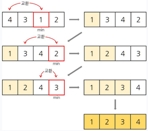
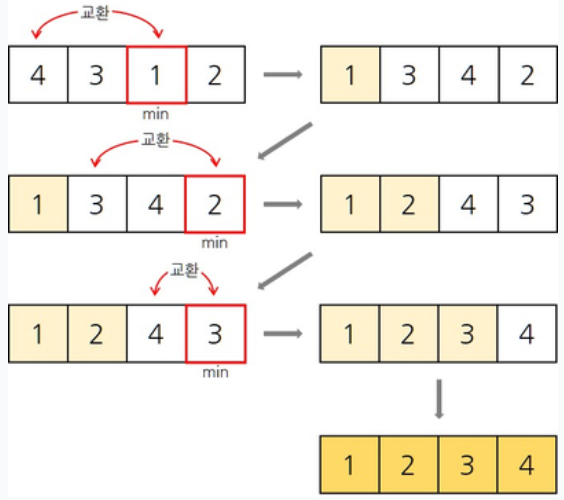
1. 선택정렬이란
- 선택정렬이란, 초기상태의 배열(정렬되지 않은 상태)에서 우선순위가 가장 높은 요소를
선택해 배열의 맨 앞으로 이동시키는 정렬 방법이다.
예시)

2. 시간복잡도
선택정렬의 장점
1.구현이 간단하고
2. 두 개의 반복문을 사용하여 비교 횟수가 정해져잇다.
단점
1. 반복문이 돌기 전에 정렬이 끝나도, 배열의 끝 요소까지 비교를 체크한다.
따라서 선택정렬의 시간복잡도는 O(n2)로 매우 느리다.

선택 정렬 구현 방법
ex)
int arr[] = {1, 3, 5, 4, 2 };
for(int i=0;i<arr.length-1;i++){
int index = i;
for(int j=i+1;j<arr.length; j++){
if(arr[j] < arr[index])
index = j;
}
int temp = arr[i];
arr[i] = arr[index];
arr[index] = temp;
}'Java > Java 문법' 카테고리의 다른 글
| [JAVA] 우선순위 큐(priorityQueue) (0) | 2021.04.28 |
|---|---|
| [java] 플로이드-워셜 알고리즘 (Floyd-Warshall Algorithm) (0) | 2021.04.28 |
| [java] 객체 정렬 Comparable과 Comparator (0) | 2021.04.28 |
| [JAVA] 배열 초기화(Arrays.fill() 메소드 / 배열 값 채우기) (1) | 2021.04.28 |
| [JAVA] Map 컬렉션 클래스 (0) | 2021.04.28 |